Milky Way over Uluru
Image Credit & Copyright: Max Inwood
apod.nasa.gov/apod/ap240729.ht… #APOD
APOD: 2024 July 29 – Milky Way over Uluru
A different astronomy and space science related image is featured each day, along with a brief explanation.apod.nasa.gov
Australian Music: Boy and Bear
like this
New syllabus draft up, suggestions welcome:
Future Histories of Technology
nathanschneider.info/school/fu…
it's pretty literally a future history of techonology -
zenodo.org/records/1304010
The Path to Best Effort
Research and development in best effort computing has taken off since the VSW, in an emerging major technological transition that may ultimately rival the digital computing revolution itself.Zenodo
Start | Heizhaus
Willkommen! Wir sind das heizhaus – ein Pilotprojekt des Quellkollektivs. Wir haben uns im Klinkerbau direkt am Quelleturm angesiedelt und sind 80 Menschen im Haus und 120 im Quelleschwarm.Heizhaus
One of my favourite shots.
📷 Pentax KX
🎞️ Fuji Superia X-tra 400
🔭 Pentax M 50mm/1.7
⚗️ Come Through Lab
#BelieveInFilm #FilmPhotography #AnalogPhotography #35mm #TheLakes #LakeDistrict #Cumbria
Dunmail Raise pass.
📷 Pentax KX
🎞️ Kodak Portra 400
🔭 Pentax M 50mm/1.7
⚗️ Come Through Lab
#BelieveInFilm #FilmPhotography #AnalogPhotography #35mm #TheLakes #LakeDistrict #Cumbria
youtube.com/watch?v=hQFEHH5E69…
Sun Dance
Video Credit: NASA, SDO; Processing: Alan Watson via Helioviewer
apod.nasa.gov/apod/ap240728.ht… #APOD
- YouTube
Enjoy the videos and music that you love, upload original content and share it all with friends, family and the world on YouTube.www.youtube.com
apod.nasa.gov/apod/ap240728.ht…
APOD: 2024 July 28 – Sun Dance
A different astronomy and space science related image is featured each day, along with a brief explanation.apod.nasa.gov
"NGC 6823 NGC 6820."
Giovanni Barbarino, CC BY-SA 2.0 via Flickr: flic.kr/p/2q6GMjL
NGC6823 NGC 6820
155 x 300 lights L Ultimate filter 15 x 300 lights L quad filter (4 stars) Flats/darks/flatdark Askar300pro ZWO533MC ASIairpro 120MM guidescope AM5Flickr
"IC1396 Elephant's Trunk Nebula."
Antonio Ferretti, CC BY-SA 2.0 via Flickr: flic.kr/p/2q5hoQJ
IC1396 Elephant's Trunk Nebula
Telescope: Meade LX200 ACF 10" OTA Camera QHYCCD QHY268 M Mount: 10Micron GM2000 HPS II LRGB Total Integration: 60 h SHO 20 + 20 +20 h Software: N.I.N.A.Flickr
Easy Grounding Exercises
Two useful grounding techniques for times you feel overwhelmed, intensely anxious, or dissociated from your environmentStephanie Cordes (Dr. Stephanie Cordes, ND)
👏 more 👏 developers 👏 need 👏 to 👏 hear 👏 this
I can count on one hand the number of my clients over the past couple of years who haven't either over-architected for scale or were unnecessarily concerned about it (prior to coming to me for strategic advice, of course 😉).
You don't need to understand Distributional Little's Law to figure this out, it's obvious with primary school level math.
(screenshot excerpt from tailscale.com/blog/new-interne…)
The New Internet
We don’t talk a lot in public about the big vision for Tailscale, why we’re really here. Usually I prefer to focus on what exists right now, and what we’re going to do in the next few months.tailscale.com
"Meteors over the McMath-Pierce Solar Telescope."
KPNO/NOIRLab/NSF/AURA/R. Sparks, CC BY 4.0, via Wikimedia Commons.
BINGO! THIS!
My masters degree in the 1980s was in part about this. The problem is, if you aren't willing to listen to a woman about what the future can hold, then you aren't ready for a genuinely better future.
like this
I'm not surprised by the growing inequality in sci-fi, because there has been growing inequality since the 1950's!
I mean, growing inequality among white men in the USA (and west in general), of course.
Add to that, the fact that publishing has gotten less anti-diverse, then it's just sensible that there is more recognition of inequality since the 1950s.
The complete lack of any mention or analysis of the gender/race/sexuality of the authors or characters is telling.
They say that "dystopia" is just when what happens to most of us happens to white dudes. Well, back in the 1950s if you wanted to tell a story that wasn't about white dudes, you got pulped (see Far Beyond the Stars).
Is it good to also have stories that imagine a better future? Sure. But the trends in sci-fi since the 1950s is more just a matter of some lifting of the blinders of 1950s censorship, as well as increasing inequality since Reaganomics.
like this
"Almost meteorite-dropping fireball over Poland - 13/07/2024, 21:41:31 UT"
youtube.com/watch?v=BW2M8nJ63P…
- YouTube
Enjoy the videos and music that you love, upload original content and share it all with friends, family and the world on YouTube.www.youtube.com
if you like him, but would like an slower and thoughtful videos, try Beau of the Fifth Column on YouTube , a journalist with a Southern accent and a liberal spirit. I’m a big fan of him.
youtube.com/@beauofthefifthcol…
Beau of the Fifth Column
The discussions of a southern journalist who is tired of a lack of common sense.YouTube
Funded PhD Position in metagenomics of environmental films
Texas Tech University
Exciting funded PhD opportunity studying metagenomics of environmental films
See the full job description on jobRxiv: jobrxiv.org/job/texas-tech-uni…
#biofilms #bioinformatics #biology #metag...
jobrxiv.org/job/texas-tech-uni…
Funded PhD Position in metagenomics of environmental films
Post a job in 3min, or find thousands of job offers like this one at jobRxiv!jobRxiv
In Grasmere, on a bridge over the river Rothay.
📷 Pentax KX
🎞️ Kodak Portra 400
🔭 Pentax M 50mm/1.7
👤 Wife
⚗️ Come Through Lab
#BelieveInFilm #FilmPhotography #AnalogPhotography #35mm #TheLakes #LakeDistrict #Cumbria
APOD: 2024 July 27 - Saturn at the Moon s Edge
A different astronomy and space science related image is featured each day, along with a brief explanation.apod.nasa.gov
The NIH panel on postdocs proposes to shorten the eligibility period for K99 to 3 years down from 5 years.
I understand their motivation is reducing the training period for successful faculty, but I think an unintended consequence is it is going to reduce scientific innovation. If you have to show you are on a successful trajectory that early, people are going to choose safe projects.
Windermere in the morning.
📷 Pentax KX
🎞️ Fuji Superia X-tra 400
🔭 Pentax M 50mm/1.7
⚗️ Come Through Lab
#BelieveInFilm #FilmPhotography #AnalogPhotography #35mm #TheLakes #LakeDistrict #Cumbria #Windermere
Saturn at the Moon's Edge
Image Credit & Copyright: Chengcheng Xu
apod.nasa.gov/apod/ap240727.ht… #APOD
APOD: 2024 July 27 - Saturn at the Moon s Edge
A different astronomy and space science related image is featured each day, along with a brief explanation.apod.nasa.gov
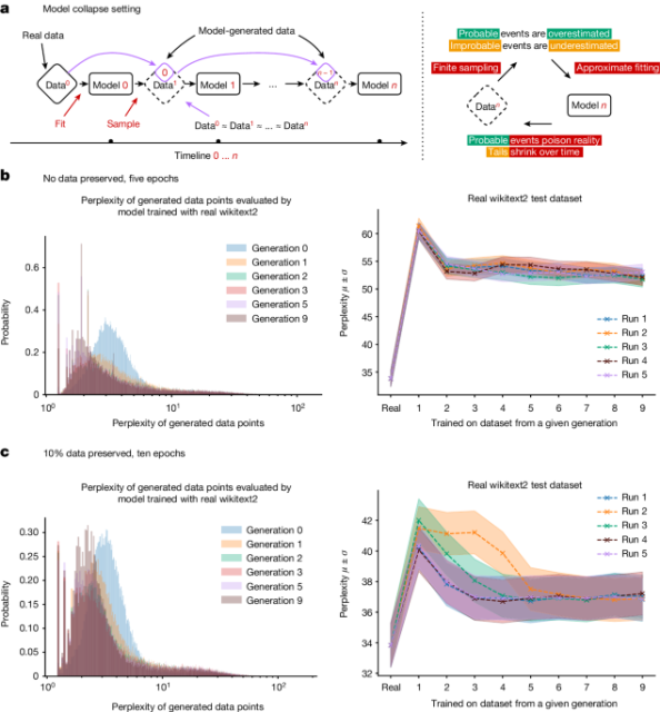
AI models collapse when trained on recursively generated data - Nature
Analysis shows that indiscriminately training generative artificial intelligence on real and generated content, usually done by scraping data from the Internet, can lead to a collapse in the ability of the models to generate diverse high-quality out…Nature
@Girl Of The Sea Asked after my frog paintings. Here is one of them! It's a local species known either as the banjo frog because of the sound it makes, or the pobblebonk. Many of them live in the nearby creeks and ponds of Hurstbridge. One of them was even carried into the house by one of my cats (it had gotten into their catio). I then safely put it back outside!
like this
I like the stamp - to my eye it is an ancient Egyptian cartouche in an arts and crafts style.
Licking toads? That's one of those things that makes me wonder "how did that ever get started, was there a lollypop shaped toad that just looked like it needed to be licked?"
Muse likes this.
"I like the stamp - to my eye it is an ancient Egyptian cartouche in an arts and crafts style."
BINGO! With just a touch of Asian influence.
It's much easier than trying to sign my name without wrecking my painting. Also, these days it's probably the best defense I can figure out against AI scrapers. Watermarks and image poisoning can be routed around. But by making my signature integral then anyone saying to an AI, do a frog in the style of KJP, they're going to get that cartouche. Or a mangled version of it.
LIVE SOON:
Olympics? What's that?
We've got a city to build #pathofexile #poe #settlersofkalguur
youtube.com/watch?v=Bk03ce9noM…
- YouTube
Enjoy the videos and music that you love, upload original content and share it all with friends, family and the world on YouTube.www.youtube.com
Even if you don't watch Olympics stuff ... watch this 2:58 sec vid. It's awesome.
Today we have the start of our post AVCon indie game developer interviews, this time we have the members of Bad Plan Studios on to talk about there game End of Ember a Binding of Isaac inspired roguelite full of horror refrences but guy who started it knows it needs some work so they're starting from scratch
Video Release: youtube.com/watch?v=Vi9vBIoKAn…
Audio Release: podcasters.spotify.com/pod/sho…
- YouTube
Enjoy the videos and music that you love, upload original content and share it all with friends, family and the world on YouTube.www.youtube.com
King of the bucket!
youtube.com/shorts/7grHAgg4TKo…
- YouTube
Enjoy the videos and music that you love, upload original content and share it all with friends, family and the world on YouTube.youtube.com
like this
What Is Diversity, Equity & Inclusion (DEI)?
My Australian friends may not be familiar with the term DEI, until you say what that acronym stands for. So, I found this article to share with them.
What Is Diversity, Equity & Inclusion (DEI)?
Diversity, Equity & Inclusion (DEI) encompasses the symbiotic relationship, philosophy and culture of acknowledging, embracing, supporting, and accepting those of all racial, sexual, gender, religious and socioeconomic backgrounds, among other differ…www.inclusionhub.com
like this
Maude Nificent
in reply to (moving) APOD • • •@Christo
abc.net/au/science/articles/20…
ABC.NET
www.abc.net