Nextcloud has played a pivotal role in Geneva's journey toward digital sovereignty, benefiting thousands of active users.
Prioritizing security as a cornerstone, Nextcloud has not only provided remarkable stability but also garnered excellent reviews in security audits.
Discover the City of Geneva's experience and Nextcloud's important role in government organizations.
#DigitalSovereignty #Nextcloud #GovernmentTech #dataprivacy
nextcloud.com/blog/the-city-of…
City of Geneva: Deploying Nextcloud to achieve Digital sovereignty - Nextcloud
What comes with being one of the world’s most influential cities, comes big responsibility. The City of Geneva is not only home to the United Nations, Red Cross, and CERN, but is responsible for the well-being of its citizens and for maintaining a pr…Mikaela Schneider (Nextcloud)
Encrypted Client Hello (ECH) Effectively Defeats Pirate Site Blocking
Cloudflare has enabled Encrypted Client Hello for customers on free plans. When sites and visitors enable ECH, site-blocking is circumvented.Ernesto Van der Sar (TF Publishing)
A new @ThisWeekinLinux has dropped! (236) 😎🐧▶️ tuxdigital.com/twil236
@MichaelTunnell talks about elementary OS, Snap Store Malware, Security Flaw, Linux Mint & more Linux news on Your Source for #Linux GNews!
#podcasts #technews #opensource #tech
236: elementary OS, Snap Store Malware, Security Flaw, Linux Mint & more Linux news - This Week in Linux - TuxDigital
In this episode of This Week in Linux (236), elementary OS 7.1 is out this week with some colorful changes, Linux Mint has made it to the EDGE, Canonical is ...TuxDigital
X.Org Hit By New Security Vulnerabilities - Two Date Back To 1988 With X11R2
It was a decade ago that a security researcher commented on X.Org Server security being even 'worse than it looks' and that the GLX code for example was '80,000 lines of sheer terror' and hundreds of bugs being uncovered throughout the codebasewww.phoronix.com
This month Mastodon gave me the most Bandcamp Friday sales out of any platform. I would like to think this is because the platform has a higher more brainy more arty and cultured user base than 4chan-lite 'X' and the other places, but in reality/addition it's because of certain lovely people here who shared my posts, and I appreciate that a lot. Bandcamp Friday has paid for my food shopping this week, that's pretty amazing, thank you.
Modprobe Finally Gets This Basic Developer Feature
Modprobe is a tool that most of us have probably used a couple of time but for the Linux kernel module developers it's a very important tool and now it final...YouTube
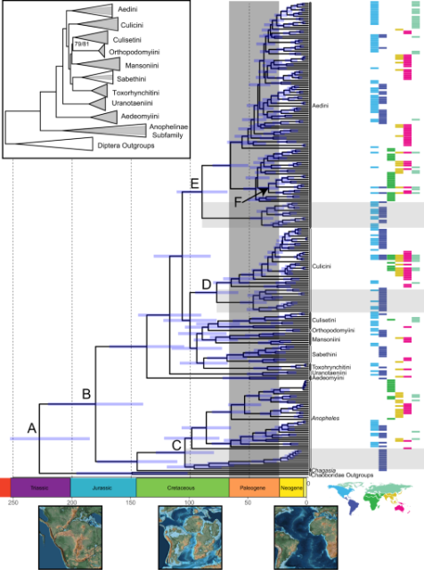
Phylogenomics reveals the history of host use in mosquitoes - Nature Communications
Despite the significance of mosquitos for human health, little research has focused on their phylogeny.Nature
What to take away from the September heat record
Early data shows how dramatically warm last month was, but the first step to slowing the warming climate may surprise you.STLtoday.com
Groups are a really useful feature which let you follow discussions on particular topics. You follow a group's account to see discussions, and mention it to post to the group. More info:
➡️ fedi.tips/how-to-use-groups-on…
If you're annoyed by high traffic groups, you can now combine them with the Lists feature to have groups in their own separate mini-timelines (and not your main timeline):
➡️ fedi.tips/how-to-use-the-lists…
Groups federate to all their followers, giving them a much wider reach than hashtags.
How to use groups on Mastodon and the Fediverse | Fedi.Tips – An Unofficial Guide to Mastodon and the Fediverse
An unofficial guide to using Mastodon and the Fediversefedi.tips
It’s Decorative Gourd Season, Motherfuckers
Originally published October 9, 2009. - - -I don’t know about you, but I can’t wait to get my hands on some fucking gourds and arrange them in a ho...McSweeney's Internet Tendency
APOD: 2023 October 8 – Plane, Clouds, Moon, Spots, Sun
A different astronomy and space science related image is featured each day, along with a brief explanation.apod.nasa.gov
Future generations are going to look at this generation’s laxity with genetic data and privacy in the sane way we look back at smoking, Jim Crow laws and fossil fuels.
You can’t change your genetic data like you can a password and once it gets out it not only affects you both your relatives and your offspring.
You carry a gene for a chronic disease that’s inherited? Now insurance companies know that about you, your kids and grandkids.
Unbelievable privacy self own.
arstechnica.com/security/2023/…
23andMe says private user data is up for sale after being scraped
Records reportedly belong to millions of users who opted in to a relative-search feature.Ars Technica
So you think we will see a Steam Deck refresh? gamingonlinux.com/2023/10/we-m…
We may see a Steam Deck refresh with WiFi 6E
While we know that Valve have said repeatedly not to expect a faster Steam Deck 2 any time soon, it appears they may still be doing some kind of refreshed Steam Deck.Liam Dawe (GamingOnLinux)
'Both genomes had been analysed before, but the fragmented assemblies had scaffold sizes comparable to the length of long reads prior to assembly. Our new assemblies illustrate how long-read technologies allow for a much better representation of species genomes. We are now able to conduct more accurate downstream assays based on more complete gene and transposable element predictions.'
#Preprint #Evolution #Genomics
biorxiv.org/content/10.1101/20…
Revisiting genomes of non-model species with long reads yields new insights into their biology and evolution
High-quality genomes obtained using long-read data allow not only for a better understanding of heterozygosity levels, repeat content, and more accurate gene annotation, and prediction when compared to those obtained with short-read technologies, but…bioRxiv
Plane, Clouds, Moon, Spots, Sun
Image Credit & Copyright: Doyle and Shannon Slifer
apod.nasa.gov/apod/ap231008.ht… #APOD
APOD: 2023 October 8 – Plane, Clouds, Moon, Spots, Sun
A different astronomy and space science related image is featured each day, along with a brief explanation.apod.nasa.gov
Godot Is In Desperate Need Of An Asset Store
Whilst Godot is an incredibly powerful engine, one point that keeps being brought up is the the lack of an asset store like Unity and Unreal have however it ...YouTube
I think godot should have made assets with a copyleft license like blender addons that have a functioning add-on store under GPL
Godot is vulnerable to Embrace Extend Extinguish attack.
CERN inaugurated its new CERN Science Gateway 7 October 2023 at 11.00 CEST: webcast.cern.ch/event/i1332909. Videos and other materials: videos.cern.ch/search?page=1&s…
The center will be open to the public starting 8 October.
CERN inaugurates Science Gateway, its new outreach centre for science education
Geneva, 7 October 2023. Today, CERN inaugurated its new state-of-the-art facility for science education and outreach.CERN
"Melancholy."
Mamiya C3 + ORWO NP 22 @ 50 iso.
__________
#blackandwhite #photography #PhotOctober2023 #BlackAndWhitePhotography #BelieveInFilm #FilmIsNotDead #DevelopYourOwnFilm
I'm a volunteer who maintains many sites and accounts to help people use Mastodon and the Fediverse. If you appreciate them, you can buy me a coffee at:
(No registration, choose any amount, all currencies work)
...or become a patron at:
Sites & accounts:
@feditips & fedi.tips
@FediFollows & fedi.directory
@FediVideo & fedi.video
@FediGarden & fedi.garden
@homegrown & growyourown.services
FediThing's profile - Liberapay
Since 2020, I've been trying to help people use the Fediverse, and encourage the Fedi to grow, through three accounts and five websites:Liberapay
BugSigDB captures patterns of differential abundance across a broad range of host-associated microbial signatures - Nature Biotechnology
A database of microbial signatures is used for systematic comparison of differential abundance patterns.Nature
My best friend's cat just walked up and bit me on the foot, completely randomly. What have I ever done to you, mate?
Happy Caturday!
Voigtlander Bessa R3A
Nokton 40mm f1.4
Ilford HP5 Plus at 1600
Rodinal 1+100
Thursday 7 and Friday 8 December
Manchester Central Convention Complex
scd.stfc.ac.uk/Pages/CIUK2023.…
📣 We're thrilled to announce the launch of Shira, our anti-phishing tool for human rights defenders, activists, and journalists!! 🚀
🛡️ By using Shira, you can learn to identify and defeat phishing attempts. Shira is:
✅ Self-paced & easy to use
✅ Realistic and customisable, with simulations of phishing attempts on email and messaging apps
✅ Privacy-respecting
✅ Developed with support from digital safety experts
✅ Free & open source
Try it now! shira.app #DigitalRights #phishing
UNIVERSE-HPC Project Seminar Series
Understanding and Nurturing an Integrated Vision for Education in RSE and HPCUNIVERSE-HPC
#TheDearHunter album Migrant has been re-recorded and released yesterday as Migrant Returned.
youtube.com/watch?v=fjTLogWYNe…
#np #nowplaying
Sweet Naiveté
Provided to YouTube by The Orchard EnterprisesSweet Naiveté · The Dear Hunter · Casey CrescenzoMigrant Returned℗ 2023 Rude RecordsReleased on: 2023-10-06Prod...YouTube

sounddrill
in reply to Brodie Robertson • • •Brodie Robertson
in reply to sounddrill • • •sounddrill
in reply to Brodie Robertson • • •Naver Webtoon: “150 Pirate Sites Shut Down” After Cloudflare DMCA Subpoena
Andy Maxwell (TF Publishing)