Search

Items tagged with: PLOSBiology


In 2025, #PLOSBiology continues to advocate for policy based on scientific evidence.

I feel strongly about the need for evidence-based policy and a dogged defence of science. I said it in 2020, and will reiterate it til the end of time.

The world may change - our principles should not.

This 2020 Editorial, “We need leaders that believe in scientific evidence”, resonates today as loudly as ever: plos.io/34lyl59.

PLOS Biology also continues to push for DEI and a diverse scientific community:
plos.io/3rzxczU


The media in this post is not displayed to visitors. To view it, please go to the original post.

#Coffee wilt disease is caused by the #fungus #Fusarium xylarioides. @little_peck @TimBarraclough9 &co compare 13 strains spanning 60 years & many outbreaks, showing that successive HGT from F. oxysporum affected host specificity & disease #PLOSBiology plos.io/4gnYTVk


The media in this post is not displayed to visitors. To view it, please go to the original post.

How do plant-associated #microbiota regulate #plant hormones? @leidai_CAS &co reveal that #bacteria associated with #Arabidopsis & rice roots can degrade the #auxin IAA, mitigating the root inhibition caused by IAA-producing bacteria #PLOSBiology plos.io/3Oqzgaq


The media in this post is not displayed to visitors. To view it, please go to the original post.

Infants have impressive #auditory learning capabilities, even at day 1. Study shows that #newborns & 6–mo-olds already learn & detect #grammar-like rules; the underlying #BrainNetworks reorganize to be more adult-like after the first half-year #PLOSBiology plos.io/3UiaGMg


The media in this post is not displayed to visitors. To view it, please go to the original post.

Some ancient divergences in #Opisthokonta (animals, fungi & their unicellular pals) remain contentious. Hongyue Liu @RokasLab Yuanning Li &co present a genome-scale #phylogeny & establish the geological timeline of #opisthokont diversification #PLOSBiology plos.io/3XrOD6U


The media in this post is not displayed to visitors. To view it, please go to the original post.

.@bphmetz explores a #PLOSBiology study which uses in silico rewiring of #GeneticCodes & functional protein data to reveal a positive correlation between #robustness & protein #evolvability. Primer: plos.io/3K8lIP0 Paper: plos.io/4dXt85p


The media in this post is not displayed to visitors. To view it, please go to the original post.

Where do new genes come from? @HassanZaman91 @barricklab &co show that within the timescale of the #LTEE experiment, the co-option of #promoters, mainly from #TransposableElements, serves as the major source of raw material for #DeNovoGenes #PLOSBiology plos.io/4a8p6DT


The media in this post is not displayed to visitors. To view it, please go to the original post.

How cells ensure an accurate 3' end for 18S rRNA. @RobinStanleyLab explores a #PLOSBiology study which reveals multiple checkpoints that ensure only #ribosomes containing the correct 3' end participate in translation. Primer: plos.io/4dmcv2L Paper: plos.io/3UNnn2F


The media in this post is not displayed to visitors. To view it, please go to the original post.

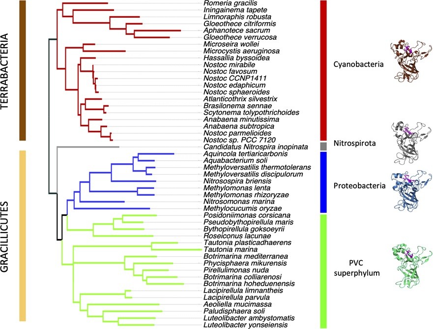
#Bacterial acquisition of #zinc. @Ignacio_Luque_R @cyanofur &co reveal that a previously unstudied exoprotein from #cyanobacteria is an ancient system for Zn2+ acquisition that has been well conserved for billions of years #PLOSBiology plos.io/3PkyfBU


The media in this post is not displayed to visitors. To view it, please go to the original post.

The move from a free-living environment to an endosymbiotic relationship has profound effects on bacterial function.

This #PLOSBiology Unsolved Mystery from John P McCutcheon &co explores how bacterial endosymbionts work with so few genes. #symbiosis

plos.io/441F6Gk


The media in this post is not displayed to visitors. To view it, please go to the original post.

#Bacteriophages encode anti-CRISPR proteins that inactivate bacterial #CRISPR-Cas systems, allowing successful invasion, replication & integration. This study shows that #antiCRISPR protein AcrIIA1 induces degradation of #Cas9 in human cells #PLOSBiology plos.io/3uUGAos


The media in this post is not displayed to visitors. To view it, please go to the original post.

#Phages are key drivers of #MicrobialEvolution, but many #phage genes are poorly understood. @denish_piya @AdamArkinLab @vivek_mutalik &co use arrayed genome-wide #CRISPRi to map gene the essentiality landscape in the iconic coliphages λ & P1. #PLOSBiology plos.io/3uLtzgU


The media in this post is not displayed to visitors. To view it, please go to the original post.

The human #OAS1 protein restricts #SARSCoV2 replication, but #HorseshoeBat OAS1 has lost this ability. @spyroslytras @WilsonLabCVR &co resurrect the 60,000,000 yr old ancestral bat OAS1, revealing how this ancient #antiviral mechanism was lost #PLOSBiology plos.io/3N6fWPx


The media in this post is not displayed to visitors. To view it, please go to the original post.

How many #species are there on Earth? Projections have ranged from the millions to the trillions.

This Perspective looks at how a 2011 #PLOSBiology study transformed this field and what still needs to be done to find a definitive answer.

plos.io/3QRppvc


The media in this post is not displayed to visitors. To view it, please go to the original post.

The #symbioses that gave rise to primary #organelles are key events in the origin of #Eukaryotes. @PierreSGarcia @FredBarras & @SGribaldo use markers from 2 conserved machineries for [Fe-S] cluster biogenesis to support an early emergence of #mitochondria & #plastids within #Alphaproteobacteria & #Cyanobacteria #PLOSBiology plos.io/3FNP5E5


The media in this post is not displayed to visitors. To view it, please go to the original post.

How do sunflowers track the sun during the day? Light manipulation & transcriptomics reveals that #sunflowers use multiple #photoreceptors & distinct growth pathways to generate daytime & nighttime bending movements during #heliotropism #PLOSBiology plos.io/46VpHbc


The media in this post is not displayed to visitors. To view it, please go to the original post.

Organisms use a range of defense systems against #parasites. Using a #bacteria-#phage model system, @drbridgetwatson @edzewestra &co ask what drives the transient evolution of different systems; implications for #HostEcology & #pathogenicity #PLOSBiology plos.io/3LoFSoM


The media in this post is not displayed to visitors. To view it, please go to the original post.

#Aspergillus fumigatus, a saprotrophic #fungus that can cause serious life-threatening invasive infections, smashes the record for number of meiotic crossovers... ~30 per #chromosome (>2x the previous record holder) @TheRedBen @EvelineSnelders #PLOSBiology plos.io/3rc3k1L



The media in this post is not displayed to visitors. To view it, please go to the original post.

Analysis of 10k peer reviews reveals that those for high-#ImpactFactor #journals pay more attention to Materials/Methods but less to Presentation/Reporting (those for low-#JIF journals emphasize solutions) @annasvrn @eggersnsf @ste_mueller &co #PLOSBiology plos.io/45tDVzz


The media in this post is not displayed to visitors. To view it, please go to the original post.

Into the #Unknome. The function of many human genes still remains mysterious; @mjafreeman, Sean Munro &co present an “Unknome database,” and show that screens focusing on the "Unknome" can shed light on fundamental biological processes #PLOSBiology plos.io/3YqumhS


The media in this post is not displayed to visitors. To view it, please go to the original post.

#Rotifers have been studied for >100 years re #microevolution, #EcologicalDynamics & #ecotoxicology. This study presents a #CRISPR-based method for KO mutation of 1 or 2 alleles, and KI mutations, in rotifers with high efficiency @MBLscience #PLOSBiology plos.io/3Kb8CAC


The media in this post is not displayed to visitors. To view it, please go to the original post.

Movement proteins enable cell-to-cell transfer of #plant RNA & DNA viruses via #plasmodesmata. @Butkovic_A @mkrupovic &co show that 30K movement proteins originated from #virus #JellyRoll capsid proteins, emphasizing the key role of exaptation #PLOSBiology plos.io/3NxGsBX


The media in this post is not displayed to visitors. To view it, please go to the original post.

Why are #MultipartiteViruses so widespread, given the apparent costs of this form of genome organization? @AsherLeeks @StuWest8 &co show that selection for cheats can drive the #evolution of multipartite #viruses under realistic conditions #PLOSBiology plos.io/3Lshrax


The media in this post is not displayed to visitors. To view it, please go to the original post.

Photosynthetic organisms like #algae can capture carbon and be used to manufacture bioplastics and biofuels. Researchers from @uts_c3 explain how algae can be used in industry to both reduce #carbon emissions and produce useful materials #PLOSBiology
plos.io/3TR0ybT


The media in this post is not displayed to visitors. To view it, please go to the original post.

Unexpected #endosymbiont complexity in a fly species, wherein a #Wolbachia bacterium that kills males lives alongside a second strain that causes #CytoplasmicIncompatibility in the same host @MosWhisperer @drosobachia @PEARG_Lab &co #PLOSBiology plos.io/3TEicQe


New #BehindThePaper blog post!
@annasimsbiol discusses her new paper on superinfection exclusion in influenza virus plos.io/3HXscie and working in a #virology lab during a pandemic
#PLOSBiology #academiclife #AcademicChatter
biologue.plos.org/2023/03/22/h…


The media in this post is not displayed to visitors. To view it, please go to the original post.

#Viral #taxonomy: transforming the existing classification of #viruses into a phylogenetic one is an ongoing challenge. This Consensus View explains how such #taxonomy can encapsulate viral diversity & recognize independent biological origins #PLOSBiology plos.io/3xnbLqi


The media in this post is not displayed to visitors. To view it, please go to the original post.

RT @PLOSBiology
In another Perspective, @RokasLab & @jlsteenwyk look at the effect that relaxed phylogenetics (first published in #PLOSBiology in 2006 by @alexeidrummond &co) has had on the field of #evolution plos.io/3XW1AEu
4/4


The media in this post is not displayed to visitors. To view it, please go to the original post.

Viruses are the most abundant biological entity in the #ocean. In this #PLOSBiology Essay, @vincentflora @vardilab discuss interactions between hosts and #viruses in the ocean and their relevance for global ocean ecosystem function in a changing climate.
plos.io/3kJcjDY


Hi Fediverse! 👋

We are very happy to be here! For those of us who don't know us, #PlosBiology is an #OpenAccess, #nonprofit scientific journal.

We are the PLOS flagship in the #LifeSciences. Our policies aim to depressurize de publication process & increase transparency. As all of PLOS, we're staunch promoters of #OpenScience.

Take a look at our current issue, with a gorgeous photo on the cover taken by one of our staff editors when she lived in #SouthAfrica

journals.plos.org/plosbiology/…

Lo, thar be cookies on this site to keep track of your login. By clicking 'okay', you are CONSENTING to this.